服务热线
15951931910


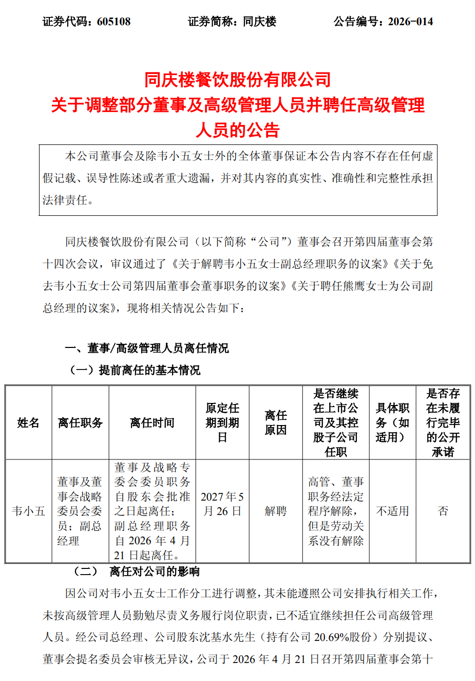
经公司总经理推荐、董事会提名委员会资格审查通过,董事会同意聘任熊鹰女士为公司副总经理。
详细如下:


01
多项议案投反对票
关联交易披露成核心争议
在发布解聘公告当天,同庆楼也披露了2025年度报告。年度报告显示,公司董事会及董事、高级管理人员(除韦小五外)保证年度报告内容的真实性、准确性、完整性,不存在虚假记载、误导性陈述或重大遗漏,并承担个别和连带的法律责任。
董事、高级管理人员韦小五未签署保证年度报告真实、准确、完整的书面确认意见,未签署原因为:其认为被剥夺了运营系统登录权限等导致其不能查阅和监督日常经营。

在审议关联交易议案时,韦小五投出反对票,并明确指出“公司存在未披露的关联关系及关联交易”。对此,公司断然否认,称其提出的关联关系不属实,所有交易均已充分披露。
此外,韦小五还对《内部控制评价报告》《财务决算报告》《续聘审计机构》等多项议案投出反对票,但未说明具体理由。
关联交易问题成为双方争议的核心焦点。韦小五提出,公司存在未披露的关联关系及关联交易。公司在公告中回应:“其提出的关联关系不属实,公司所有关联交易均充分完整披露。”该项目表决时关联董事回避,其余董事6票同意、1票反对通过。

记者以投资者身份向同庆楼求证,同庆楼方面表示:“她所提及的关联交易内容,我们认为有些缺乏依据。公司在IPO阶段排队审核四五年,关联交易问题已核查得非常清楚。如果真有问题,那不仅涉及公司自身解释,会计师事务所审计报告也会有影响。”同庆楼方面补充称:“17项议案中她只对分红和年度股东会两项投了赞成票,其余均反对或弃权,坦白说,不排除其中含有一定个人情绪的因素。”
韦小五对记者表示:“我在董事会上提交了一份书面的异议函,同时也发到了董事、高管的工作群里。但在会议纪要和其他记录里,(异议函)相关内容没有被完整记录。我要求完整记录但未能实现。因此,针对与此相关的事项,我都会投反对票。我已经将材料递交给安徽证监局,并与局里相关负责人取得沟通。”
02
副总经理职务突遭解聘
或起源于工作意见分歧
在4月21日召开的董事会上,董事会先后审议通过解聘韦小五副总经理职务及向股东会提议免去其董事职务的议案。解聘决定自4月21日起生效,董事职务免职待股东会审议。
根据公告,解聘理由为“因公司对韦小五工作分工进行调整,其未能遵照公司安排执行相关工作,未按高级管理人员勤勉尽责义务履行岗位职责,已不适宜继续担任公司高级管理人员。”
同庆楼方面对记者解释:“根据相关章程、总经理工作细则,总经理有权对公司副总经理的分管范围、工作职责进行调整,原计划安排她分管部分职能部门的业务,但她一直未能正常履职。她不满意、不同意这个调整。”
对于调整经过,韦小五向记者详细还原了时间线,与公司陈述在事实层面基本吻合。她告诉记者:“(2025年)11月5日,董事长(兼总经理)与我沟通,意图将婚礼宴会业务从我分管的范围中剥离,让我只分管质检部。我没有同意。他表示这件事他可以自行决定。我个人认为,虽然我没有决定权,但我有选择权,因此我不同意仅分管质检部门。”此后,韦小五的相关权限被逐步收走,“从谈话之后,很多工作便不再向我汇报,有些会议我也无法参与。至于系统权限,也是在后续被逐步取消的。”韦小五确认,公司正式下发调岗通知是在2025年12月中旬。
公开信息显示,韦小五曾任公司婚礼宴会事业部总经理。记者向同庆楼核实,公司确认“业务三部即婚礼宴会业务板块”。对于调离该板块的原因,公司未作具体说明,仅表示“具体情况敬请关注后续”。
针对质检部的工作性质,韦小五分析道:“那肯定对应不上副总经理职级,属于监管类部门。客观上说,这就是职权的削减。但关键问题在于,我在公司任职多年,一直负责主要的婚礼宴会业务板块。这次业务分工调整对我的工作内容变动太大,这是我无法接受的。”
谈及与管理层产生分歧的缘由,韦小五表示:“从根本上讲,是管理意见上的分歧导致了这次工作调动。在2025年9月和10月,我们在一些事情上产生了工作意见分歧。以往并没有(分歧),(本次分歧)主要针对管理人员对一些事件的处理方式。”韦小五以现任董事身份为由,未透露具体细节。
记者向同庆楼求证此事时,对方回应称:“具体涉及的情况后续公司会进行处理,并会对外发布公告。监管机构也会予以关注和问询。”
国浩律师(上海)事务所合伙人、金融证券合规业务委员会主任黄江东对记者表示,公司高管由董事会聘任或解聘,高管工作职责及范围的调整,属于董事会决策范畴。此外,解聘董事在公司法上属于无因解任事项,属于股东会的职权范围。
03
17年老将劳动关系未解除
董事身份待股东会表决
韦小五自述,从2009年通过新安人才网加入同庆楼至今,“已满17周年”。她回忆道,“那时我还在其他单位任职,过来了解后发现公司处在快速发展阶段,我更愿意加入这样有成长性的企业,于是2009年就决定过来了。”如今,这位同庆楼的老将面临去留问题。
截至发稿,韦小五副总经理职务已被董事会解聘,但其劳动关系并未解除,董事职务仍保留,需等待股东会审议表决结果。董事会已选举熊鹰为新任副总经理,但同庆楼方面明确,熊鹰并非接替韦小五的婚礼宴会业务,“熊鹰主要负责公司拓展部,包括选址、开店等事项,与宴会板块不同,不负责经营。”公司表示,婚礼宴会板块“有相应人员承接,不会出现无人负责的情况”。
对于目前的履职状态,韦小五告诉记者:“我没有收到任何关于停止履职的通知,所以我依然会正常到公司报到履职。今天还与人事部沟通,询问解聘副总经理职务后,后续工作如何安排,但他们没有回复。”
她也坦言,原先分管的业务已全部划走。“所有业务都已被划走,我原先分管的婚礼宴会板块以及相关门店权限,全部没有了。目前实际上已经没有具体的工作内容了。”
关联交易披露是否充分的争议仍是核心悬念。韦小五表示,异议函已递交监管部门,公司方面明确表示无未披露事项,但也表示“后续监管方面肯定会关注并进一步问询,具体情况会在公告中说明”。
“我仍是在职董事,我希望我在会上的发言内容以及提交的书面异议函能得到公司的完整披露。”韦小五表示。
二级市场方面,同庆楼股价4月23日收报17.19元/股,涨幅为3%。业绩上,公司2025年实现营业收入26.81亿元,同比增长6.17%;净利润为1.02亿元,同比增长2.04%。
公司披露将于2026年5月19日召开股东会,届时关于韦小五董事职务的投票结果以及相关争议的后续走向,将持续关注。
[ 原创声明:本文为结婚产业观察转载;来源:中国证券报;转载请注明作者姓名和来源。文章内容系作者个人观点,不代表结婚产业观察对观点赞同或支持。 ]

关注微信公众号:结婚产业观察(wionews),每日推送,干货互动精彩多