服务热线
15951931910

近日,江苏溧阳蓝洋林顿酒店被卷入一场“婚宴茅台失踪”的舆论漩涡。
一则指控酒店“盗窃”宾客酒水的视频在社交平台迅速发酵,一时之间酒店口碑也出现下滑,这几乎是所有餐饮宴会经营者最可怕的噩梦。
网友一边倒指责酒店盗窃,主家以不实信息要挟索要数万免单——这场看似板上钉钉的“服务丑闻”,却在警方介入与完整监控视频的公开后迎来反转。
酒店员工并无任何不当行为,而所谓的“盗窃”指控经查证完全不成立。
01
短视频爆料!质疑酒店服务员“藏酒”
日前,江苏一男子反映称,10月25日在蓝洋林顿酒店三楼9号宴会厅举办婚宴,特意准备了近100瓶茅台酒招待亲朋。
据该男子透露,当晚宴席结束后,他向酒店服务人员索要剩余的茅台,酒店服务员只拿出了3个空酒瓶。最终在他的多次追要下,在女方宴桌旁的窗帘后发现了两箱茅台酒,在男方宴桌旁边的窗帘后也找到了一箱。

据了解,酒店宴会厅内一排都是窗帘,窗帘后面便是传菜间。
“酒店宴会厅监控里拍得清清楚楚,从我们窗帘后面的传菜间把我们酒全部搬出来,有整瓶的,有半瓶的,还有空瓶的,都有。”男子和酒店方起了争执,他认为是酒店服务员藏匿了这些酒。
男子承认,参加婚宴的亲朋很多,“我问过了亲戚朋友,他们都没怎么喝,还有的桌上根本就没喝。我们婚宴现场是有安排专人负责看酒,但亲戚实在太多,根本管不过来。”

对于此事,蓝洋林顿工作人员坚决表示这件事并非酒店人员所为,“这位顾客引导不明真相的人去理解为酒店服务员偷藏酒,我们也十分愤怒。”
为此,双方都报了警。
02
酒店强势回复!监控还原每瓶酒的轨迹
根据酒店方9号宴会厅监控视频显示,当日19:35,婚宴临近结束时,有客人起身将桌上的酒水装包拎走。

主家自己管酒水的人员曾要求黑色着装的服务员回收酒桌上喝剩下的茅台。

监控画面还显示,有客人离场时,有人手里提着装茅台酒的包装袋。电梯间的画面显示,散席后有宾客疑似带走部分酒水。

17日上午,扬子晚报/紫牛新闻记者联系上涉事酒店负责人。对方表示,经当地警方调查核实,酒店员工不存在任何藏酒、偷酒等违法行为。
“警方调查已经完成,所有茅台的流向都有监控可查,网传所谓‘藏在窗帘后的三箱酒’也都逐一找到出处。”酒店负责人表示,目前不再会在网络上应对质疑,双方将继续协商后续事宜。他还强调,此次调查结果证明酒店员工行为规范、遵纪守法,管理层对此感到欣慰,“员工配合警方调查的时间全部按正常上班计薪”。
“他们发布的原视频已经有1万多点赞,播放量可能已经过百万。加上其他自媒体的转载、评论,现在这件事情的流量非常大。”负责人表示,这件事对酒店声誉和员工名誉造成较大影响,但是他们相信法律,将通过法律途径解决双方的纠纷,还社会公众一个真相。
真相大白后,风波并未平息。事后三次协商中,主家以不实视频为要挟,从此前要求蓝洋林顿酒店免除约7.6万元餐费,后降至5万元。
面对压力,蓝洋林顿酒店选择了硬刚:“妥协不会换来公正,只会助长不正之风。”次日,蓝洋林顿将事实的各项依据及酒店态度在酒店官方平台发布。
管理体系是“最强辩白”
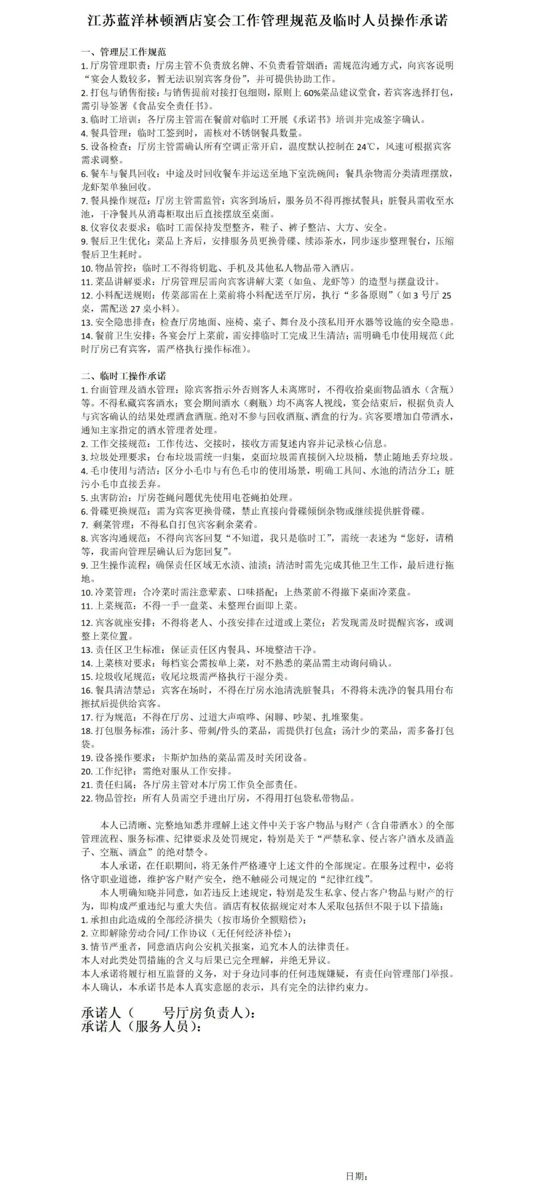
此次,蓝洋林顿酒店的“婚宴茅台失踪”事件之所以能够迅速澄清,绝非侥幸。
靠的正是一套酒店严谨细致的管理体系,这些管理措施在关键时刻成为了该酒店证明清白的有力证据,这为所有餐饮同行提供了宝贵的范本。
1.合同管理,权责明确
酒店在与客户签订合同时,已明确约定自带酒水的保管责任归属。这份权责清晰的合同成为划分责任的首要依据,避免了责任不清的纠纷。


2.流程规范,有章可循
从酒水存放区域的明确设置,到空瓶回收的规范流程,酒店建立了标准化操作程序,在争议发生时提供了行为合规的证明。


3.全程监控,保留证据
酒店全方位的监控系统完整记录了事件全过程,成为还原真相最有力的工具。

4.员工培训,纪律严明
酒店对正式员工及临时工均有系统的培训体系,特别是对客户物品管理的规范要求,确保了员工在服务过程中恪守职业操守。

在这起事件中,蓝洋林顿凭借完善的管理体系和完整的证据链,成功捍卫了企业和员工的权益。
正如蓝洋林顿酒店执行董事赖总的一句话,道出了无数餐饮人的心声:“希望大家能够支持和鼓励我,因为我争取到的光,也会照亮你前行的路。”
[ 原创声明:本文为结婚产业观察转载;来源:网易新闻客户端、扬子晚报、东方美食;转载请注明作者姓名和来源。文章内容系作者个人观点,不代表结婚产业观察对观点赞同或支持。 ]

关注微信公众号:结婚产业观察(wionews),每日推送,干货互动精彩多